Projektmanagement – Der optimale Einsatz für dein Unternehmen
Jeder hat das Wort schon oft gehört, doch was genau macht ein Projektmanager eigentlich? Wie kannst du als Unternehmer Tools aus dem Projektmanagement-Ansatz auch für deinen Berufsalltag nutzen? Wir zeigen dir, wie professionelles Projektmanagement in der Praxis funktioniert und wann du es am besten einsetzt.

Definition – Projektmanagement
Projektmanagement (kurz: PM) umfasst alle Bestrebungen die dafür nötig sind, um ein konkretes Projekt zu planen, zu koordinieren und strukturiert zu realisieren.
Das Projektmanagement ist dafür verantwortlich, dass die festgelegten Ziele in der passenden Zeit und unter Einhaltung des Budgets erreicht werden. Gleichzeitig müssen Risiken, die das Projekt und somit die Zielerreichung gefährden können, minimiert werden.
Grundlagen des Projektmanagements
Ein Projekt ist ein geplantes Vorhaben in einem Unternehmen. Es beansprucht größere Ressourcen und wird über längere Zeit hinweg bearbeitet. Dementsprechend wichtig ist es auch, alle Prozesse rund um diesen Vorgang von Anfang an professionell aufzusetzen, Tätigkeiten zu strukturieren und so gezielt in Richtung Realisierung des Projekts zu arbeiten. PM sorgt also dafür, dass alle Abläufe in geregelten Bahnen passieren.
Zur besseren Übersichtlichkeit werden die Aufgaben des Projektmanagements in Phasen unterteilt. Diese sind:
- Konzeption
- Planung
- Realisierung
- Abschluss
Die Phasen des Projektmanagements
In weiterer Folge betrachten wir nun die einzelnen Vorgänge im Projektmanagement, geordnet nach den jeweiligen Phasen.
1. Konzeption
In der ersten Phase ist das Projekt gerade in der Entstehung. Es hat sich herauskristallisiert, dass zu einem bestimmten Vorhaben ein Projekt gestartet werden soll und nun werden erste Schritte gesetzt. Dazu zählt die Definition von Zielen, damit klar ist, wohin die Reise geht. Ergänzend können auch explizite Nicht-Ziele vereinbart werden, um eine gewisse Abgrenzung zu schaffen. Zu Beginn wird ebenso eine Kosten- und Terminplanung erstellt, um den groben zeitlichen Ablauf und die Nutzung von Ressourcen zu klären.
Sind die Ziele, die groben Kosten und der Bedarf an Ressourcen geklärt, so ergibt sich daraus meist recht einfach schon eine erste Grobplanung des Projektes. Das kann etwa in Form von voraussichtlichen Meilensteinen festgehalten werden.
2. Planung
In der zweiten Phase widmet man sich nun der konkreten Planung des Projekts. Die Grundlage ist, die Projektleitung zu vergeben und ein Team aufzustellen, damit die später am Projekt arbeitenden Personen bereits jetzt, bei der Planung, involviert sind. Von der zuvor erwähnten Grobplanung geht es nun immer mehr ins Detail. Eine Feinplanung wird erstellt und das Projekt wird in Teilprojekte gegliedert, deren Umsetzung sich später wie ein Puzzle zu einem großen Ganzen, dem vollständigen Projekt, zusammenfügen soll. Für die Teilprojekte können, abhängig von deren Größe, ebenso wie beim Gesamtprojekt wiederum Ziele definiert und nutzbare Ressourcen festgelegt werden.
Projektleiter und Team stimmen dann, basierend auf der detaillierten Planung, die Kosten und Ressourcen genauer ab. Auch sollten der Projektleiter und das Team klären, ob die zu Beginn getroffenen Annahmen realistisch sind. Gegebenenfalls können hier somit die benötigten Ressourcen noch entsprechend abgeändert werden. Um Übersichtlichkeit zu wahren, wird alles ein einem Projektmanagementplan festgehalten – von den geplanten Kosten und den eingesetzten Ressourcen, bis hin zu den Zielen und wer am Projekt mitarbeitet. Im Projektmanagementplan wird dann auch genau angegeben, welche Verantwortungsbereiche von welchen Mitarbeitern abgedeckt werden. Alle Verantwortungen von Beginn an genau zu klären hilft später, wenn Unklarheiten auftreten, um Konflikte zu vermeiden. Der Projektmanagementplan wird final durch den Projektauftraggeber freigegeben.
3. Realisierung
Nach der Freigabe des Projektes geht es an die Arbeit. Während intensiv an der Realisierung des Projekts getüftelt wird, passieren einige Tätigkeiten laufend während der gesamten Dauer. Das sind insbesondere das Projektcontrolling und das Risikomanagement. Laufend geprüft wird der Fortschritt des Projektes. Das kann beispielsweise so passieren, dass die Erreichung von Teilzielen oder Meilensteinen gemessen wird. Für Abweichungen aller Art – sei es zeitlich oder hinsichtlich finanzieller Ressourcen – werden Risikoabschätzungen getroffen. Beeinflusst die Abweichung den Gesamterfolg des Projektes oder stellt diese sogar eine Gefahr für die Fortführbarkeit des Projektes dar? Diese Maßnahmen dienen vor allem der frühen Erkennung möglicher Probleme, sodass rechtzeitig gegengesteuert werden kann.
Einheitliche Dokumentation
Die laufenden Evaluierungen setzen solide Dokumentation der Vorgänge und der bisher erreichten Punkte voraus. Es sollte laufend dokumentiert werden, auch um später mögliche Fehlerquellen finden zu können oder Datenmaterial für andere Projekte vorliegen zu haben. Bei der Dokumentation ist Einheitlichkeit wichtig. So wird sichergestellt, dass alle Projektmitarbeiter in derselben Form bestimmte Vorgänge dokumentieren, wodurch diese dann leichter für andere auffindbar, vergleichbar und auswertbar sind.
Über das gesamte Projekt hinweg arbeiten die Projektmitarbeiter intensiv zusammen. Jedes Team durchläuft dabei eine gewisse Veränderung. Dazu gibt es beispielsweise das Phasenmodell von Tuckman, das besagt, dass jedes Team die Phasen „Norming – Storming – Forming – Performing“ durchläuft. Das Modell besagt, dass sich jede Gruppe erst finden muss und es gerade anfangs zu Abstimmungsschwierigkeiten und viel Kommunikationsbedarf kommen kann, bevor sich die Kompetenzen der Teammitglieder auftuen und es schließlich zur gemeinsamen Arbeit kommt. Die Weiterentwicklung des Teams kann durch verschiedene Maßnahmen, sei es Teambuilding oder guter Feedbackkultur, gefördert werden.
4. Abschluss
Wenn das Projekt abgeschlossen wird, bedarf es einiger Reflexion. Das beginnt damit, messbare Dinge zu prüfen, insbesondere die Zielerreichung. Das Projekt wird an den Projektauftraggeber übergeben und von diesem final abgenommen. Danach steht im Fokus, wie das gesamte Projekt verlaufen ist. Wo gab es unerwartete Hürden? Welche Phasen waren besonders schwierig? Wie lief es zwischenmenschlich und wo kann sich jede und jeder einzelne verbessern?
Die Reflexion dient vor allem auch dazu, Daten für weitere Projekte zu sammeln. Fehler sollen dokumentiert werden, damit andere Projektteams diese nicht ebenfalls begehen. Das Projekt endet also nicht mit der Übergabe an den Auftraggeber, sondern erst mit dem erfolgreichen Abschluss, inklusive Dokumentation und Reflexion für zukünftige Projekte.
Projektmanagement im Unternehmen
Nachdem wir nun jede Menge Theorie präsentiert haben, haben wir jetzt ein praktisches Beispiel für dich. Grundsätzlich gibt es unternehmensinterne und -externe Projekte, unser Beispiel ist in diesem Fall ein externes Projekt.
Ein Bauunternehmen möchte eine neue, komplexe Website, auf der verschiedene Immobilien gesucht werden können, Investoren angesprochen werden und Aufträge generiert werden sollen. Zu diesem Zweck wird eine professionelle Agentur kontaktiert. Die Agentur liefert, basierend auf den ersten Inputs des Bauunternehmens, eine grobe Planung zum zeitlichen Ablauf, den Zielen und den voraussichtlichen Kosten. Nachdem die Auftraggeberin dieser Grobplanung zugestimmt hat, wird ein Projektteam gebildet, die Feinplanung gestartet und in weiterer Folge die neue Website erstellt. Einzelne Fortschritte werden laufend präsentiert (Mock-Up, Testversion etc.), bis schlussendlich die neue Website online gehen kann und abschließend reflektiert wird, wie der Projektverlauf beurteilt werden kann.

Ziele im Projektmanagement
Das beschriebene Beispiel zeigt schön, worauf es im PM ankommt. Es geht immer darum, möglichst klare Ziele zu haben, die in der gewünschten Zeit zu den gewünschten Kosten erreicht werden können. Deshalb wird in diesem Zusammenhang auch vom „magischen Dreieck“ des Projektmanagements gesprochen:

Die Aufgabe des Projektmanagers ist es, die goldene Mitte zu finden und diese drei Faktoren konstant auszugleichen.
- Kosten: Wie viel Kapital steht zur Verfügung?
- Leistung: Welche Leistungen werden verlangt
- Zeit: Wie lange ist dafür Zeit?
Je kürzer die Zeit, desto höher die Kosten. Je umfangreicher die Leistungen, desto länger die Zeit – und so weiter und so weiter zeigen sich die Zusammenhänge zwischen diesen drei so simpel klingenden Größen. Die ständige Balance zu halten, mit der Auftraggeber und Projektteam gleichermaßen leben können, ist eine verantwortungsvolle, oft schwierige Rolle, die sehr guter Kommunikation bedarf.
Themen und Aufgaben
Von der Rolle des Projektmanagers kommen wir nun etwas genauer zu verschiedenen Detail-Themen und Aufgaben im Zuge des Projektmanagements.
Gemäß des Projektmanagements Instituts (PMI) gibt es neun Wissensfelder des Projektmanagements:
- Integrationsmanagement: Projektauftrag, Koordination im Unternehmen
- Kostenmanagement: Budgetplanung, Kostenkontrolle
- Kommunikationsmanagement: Koordination der gesamten Kommunikationsabläufe gegenüber allen Stakeholdern
- Umfangsmanagement: Projektstrukturplan, Anforderungen an das Team, Inhalte des Projekts
- Qualitätsmanagement: Planung und Sicherung der gewünschten Qualität
- Risikomanagement: Risiken identifizieren, bewerten und anschließend entsprechend managen
- Terminmanagement: Meilensteine, Deadlines
- Personalmanagement: Personalbedarf ermitteln, Team-Management
- Beschaffungsmanagement: Verträge, Material
Durch diese neun Felder erschließt sich, wie breit die Aufgaben innerhalb eines Projekts sind und welch umfangreiche Tätigkeiten anfallen.
Projektmanagement-Prozess
Die einzelnen Aufgaben des Projektmanagements können auch verlaufsartig in einem Prozess abgebildet werden.
Initiierung → Planung → Durchführung & Controlling → Abschluss
Der Projektstart beginnt mit der Planung, die Initiierungsphase zuvor stellt sozusagen all jene Arbeiten dar, die vor dem offiziellen Start erfolgen müssen. Mit abnehmender Planung, sobald Ziele, Meilensteine und Ressourcen definiert und alle Aufgaben klar verteilt sind, rückt die Durchführung in den Fokus des Geschehens. Gleichzeitig sind laufende Controlling-Maßnahmen nötig. Sind die Projektziele erreicht, steht dem Abschluss des Projekts nichts mehr im Wege. Nach dem offiziellen Ende des Projekts kann zusätzlich eine Nachprojektphase angehängt werden, in der nochmal subsummiert und dokumentiert wird, um solide Informationen für spätere Projekte zu sammeln und innerhalb des Teams zu reflektieren.
Die Basis für den Projektabschluss ist die Zielerreichung – deshalb sehen wir uns nun genauer an, wie Ziele am besten definiert werden können.
Zieldefinierung mit der SMART-Formel
Gute Ziele zu definieren ist extrem wichtig, denn Ziele sollen ein motivierender Ansporn sein, Aufgaben zu bewältigen. Schlecht formulierte Ziele können hingegen sehr kontraproduktiv sein. Sie haben zur Folge, dass sich schon vorab Mitarbeiterinnen und Mitarbeiter damit abfinden, dass das angestrebte Ziel ohnehin nicht zu erreichen ist – Anstrengung lohnt sich für sie also nicht. Um Ziele dementsprechend richtig zu definieren und auch zu formulieren, gibt es die SMART-Formel oder auch SMART Methode genannt. „SMART“ steht in diesem Fall für:
- Spezifisch
- Messbar
- Akzeptiert
- Realistisch
- Terminierbar
Was bedeuten die einzelnen Punkte? Nun, Ziele sollen spezifisch, also möglichst konkret formuliert sein, damit es später keine Diskussionen gibt, ob ein Ziel erreicht wurde oder nicht. Das umfasst auch gleich den zweiten Punkt, nämlich die Messbarkeit. Ziele zu haben, die akzeptiert sind, ist für die Motivation besonders wichtig. Damit Ziele akzeptiert werden ist ratsam, die betroffenen Personen in die Festlegung der Ziele aktiv miteinzubeziehen. Gemeinsam herausgearbeitete Ziele werden schneller akzeptiert und gleichzeitig führt es dazu, dass auch deutlich später auf die Akzeptanz des Ziels im Zeitpunkt der Zieldefinition verwiesen werden kann.
Realistische Ziele sind bedeutsam, da unrealistische Ziele dazu führen, dass die Motivation von Beginn an auf Null ist. Wer ein Ziel vorgegeben bekommt, das so weit entfernt scheint, dass es gleichermaßen unerreichbar ist, strengt sich nicht an. Deshalb ist es essentiell Ziele zu vereinbaren, die auch erreichbar sind – wenn auch nur mit großem Einsatz. Ein Teil der Messbarkeit von Zielen ist auch, dass klare Deadlines festgelegt werden. Fixe Termine, an denen die Zielerreichung geprüft wird, sollten von Beginn an definiert werden. So gibt es später keine zeitlichen Ausreden dafür, dass Ziele noch nicht erreicht wurden.
Richtlinien, Standards und Vorgehensmodelle im Projektmanagement
Generell gibt es im Projektmanagement vergleichsweise überdurchschnittlich viele Richtlinien und Standards. Das klingt im ersten Moment etwas bürokratisch, doch es bringt enorme Vorteile mit sich. Durch die einheitlichen Regelungen ist klar definiert, welche Begrifflichkeiten wie verwendet werden. So ist bei Projekten sichergestellt, dass auch wenn beispielsweise mehrere Unternehmen daran arbeiten, immer von ein und derselben Sache gesprochen wird. Missverständnisse können durch die einheitlichen Kommunikationslinien minimiert werden.
Die Standards können auch abbilden, welches Fachwissen einzelne Personen haben. Das ist möglich, da es klare Richtlinien dazu gibt, welches Wissen vorhanden sein muss, damit eine Prüfung zum zertifizierten Projektmanager abgelegt werden kann. Mit der IPMA gibt es eine internationale Organisation, die sozusagen den Dachverband der einzelnen staatlichen Projektmanagement-Organisationen darstellt. Sie selbst gibt Richtlinien heraus und nimmt Prüfungen ab. Andere relevante Leitfäden sind beispielsweise PMBOK ® Guide, der schwerpunktmäßig in den USA angesiedelt ist und die DIN Normblätter.
Projektmanagement Zertifizierung
Die einheitlichen Standards bringen mit sich, dass auch entsprechende Prüfungen abgelegt werden können, um Zertifizierungen zu erlangen.
In diesem Bereich führend sind folgende Zertifizierungen:
- PMI-Methode: Das Project Management Institute (PMI) führt Zertifizierungen durch, die auf Basis des PMBOK ® Guide erfolgen. Dieses System stammt aus den USA und rückt die jeweiligen Ziele in den Vordergrund, während die einzelnen Rollen innerhalb des Projekts weniger Bedeutung haben.
- IPMA: Die International Project Management Association (IPMA) gibt eine eigene Richtlinie, die sogenannte „Competence Baseline“ heraus. Anhand dieser Richtlinie führt sich Zertifizierungen durch, wobei diese in vier Stufen gegliedert sind. Je mehr Fachwissen vorhanden ist, desto höher kann die Zertifizierung erfolgen.
- Prince2-Methode:Die Prince2-Methode wird durch die AXELOS Ltd vorangetrieben und stammt aus England. Die Richtlinien wurden ursprünglich für die britische Regierung erarbeitet.
Grundsätzlich machen Zertifizierungen im Projektmanagement-Bereich durchaus Sinn. Wer sich für offene Stellen in dieser Sparte bewerben möchte, muss meist zumindest irgendeine Zertifizierung vorweisen können, um ein gewisses Fachwissen zu belegen. Die IPMA-Zertifizierungen sind durch den mehrstufigen Prozess besonders differenziert.
Projektmanagement-Methoden und Techniken im Überblick
Für das Projektmanagement gibt es unterschiedliche Methoden, die entweder gezielt nur für Projekte gedacht sind oder generelle Anwendbarkeit bieten und auch im Zuge von projektbasierter Arbeit nutzbar sind. Einige dieser Methoden stellen wir dir nun übersichtsartig vor.
Delphi Methode
Die Delphi-Methode dient im Projektmanagement vor allem dazu, innerhalb des Projektteams Meinungsunterschiede zu klären. Zu diesem Zweck werden Expertinnen und Experten zu dem Thema, über das man sich im Team nicht einigen kann, eingeladen oder befragt. Gleichzeitig geben die Teammitglieder ihre Meinung ab. Anschließend werden Extremmeinungen ausgeblendet und innerhalb der Meinungen, die gewissermaßen in der Mitte des Spektrums angesiedelt sind, werden Überschneidungen herausgearbeitet, bis sich das gesamte Team mit Unterstützung der Expertinnen und Experten auf eine gemeinsame Auffassung verständigen kann.
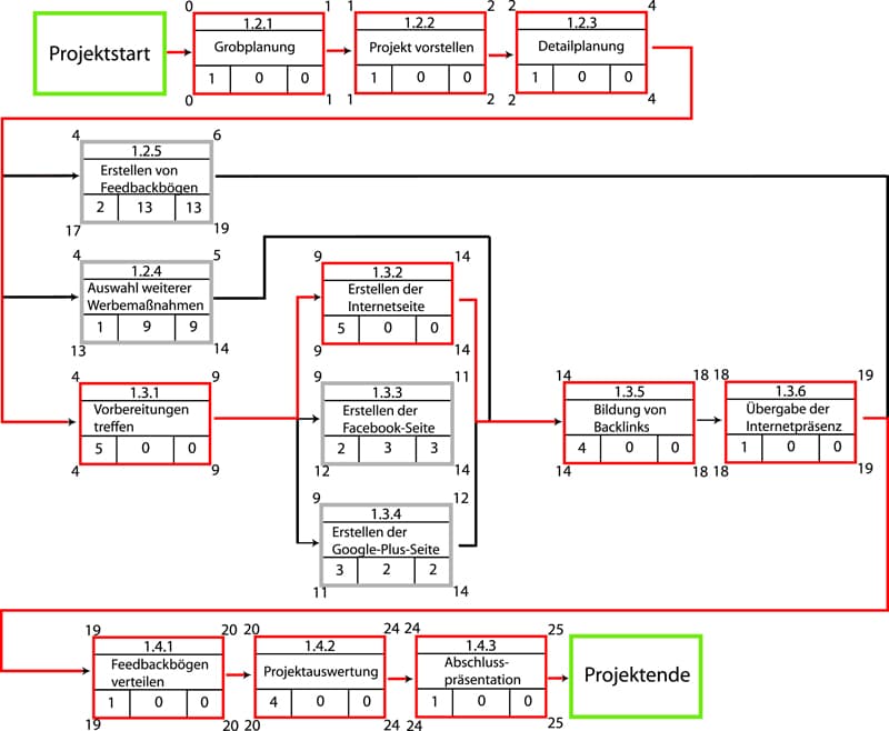
Netzplantechnik
Die Netzplantechnik macht ihrem Namen alle Ehre. Das Ziel ist es, einen möglichst vernetzten Plan zu erstellen – konkret heißt das, dass alle relevanten Faktoren des Projektes aufgezeichnet werden. All jene Faktoren, die voneinander abhängig sind, beispielsweise die Deadline und die finanziellen Ressourcen, werden mit einem Strich verbunden. So werden schlussendlich alle relevanten Bestandteile des Projekts abgebildet und Abhängigkeiten grafisch aufbereitet.

Methoden im IT-Projektmanagement
Gerade in der IT-Branche gewinnen sogenannte agile Projektmanagement-Methoden an Beliebtheit. Dabei stehen besonders die Scrum-Methode und Kanban im Fokus.
Vorab kann generell gesagt werden, dass es nicht die eine richtige oder beste Methode gibt, sondern dass die Auswahl der Methode von der Kultur des Unternehmens und dem Umfang des Projekts abhängen sollte. Zusätzliche Tools, die das Projektmanagement immer unterstützen können, sind beispielsweise Trello und MS Project.
Agile Methoden vs. klassische Methoden

Die erwähnten agilen Methoden sind jüngere Methoden des Projektmanagements. Sie haben ihren Ursprung in der Softwareentwicklung. Die zentralen Unterschiede zu klassischen Methoden sind folgende:
- Ausrichtung auf kürzere Projektzyklen
- Kundennutzen steht im Fokus
- Ziele sind flexibel
- Größere Freiheiten für das Team
Konkret bedeutet das, dass agile Methoden bei vergleichsweise kürzeren Projekten angewendet werden sollten. Dass der Kundennutzen im Fokus steht und Ziele flexibel sind, geht Hand in Hand. Es wird nicht zu Beginn ein bestimmtes Ziel definiert, dass dann exakt zu erreichen ist, sondern es gibt sozusagen den Wunsch, einen bestimmten Customer-Need zu befriedigen, also Anforderungen gerecht zu werden. Wie genau das passiert ist jedoch zu Beginn des Projektes noch nicht absehbar, deshalb bleibt das Ziel auch etwas flexibler. Die logische Folge sind auch erweiterte Freiheiten für das Projektteam, was mit mehr Flexibilität, aber auch mehr Eigenverantwortung verbunden ist.
Nun gehen wir näher auf die beiden beliebtesten agilen Methoden, Scrum und Kanban, ein.
Scrum-Methode
Die Scrum-Methode kann ganze Bücher füllen, doch wir versuchen es hier für dich kompakt auf das Wesentliche herunterzubrechen. Der Grundgedanke bei Scrum ist, das Projekt in zahlreiche kleine Teile aufzugliedern. Der Scrum-Master ist so etwas wie der Projektmanager, der den Blick für das große Ganze bewahrt, während die einzelnen Aufgaben in kleinen Stücken erledigt werden. Ein wichtiger Bestandteil der Methode ist, dass regelmäßig Feedback eingeholt wird, um so nach und nach den gewünschten Kundennutzen zu erzielen. Ziele werden immer wieder neu definiert, je nach dem wie der Stand im Projekt ist und wie der bisherige Verlauf war.

Ein Begleiter der Scrum-Methode sind die sogenannten „Scrumbuts“. Nach dem Motto „We use Scrum, but…“ wird hier versucht, individuell, je nach Organisation und Kultur, die Scrum-Methode zu nutzen, aber gleichzeitig auch Restriktionen, die sich im Unternehmen ergeben zu beachten. Es sollte versucht werden diese Widerstände positiv einzubeziehen und sie zu nach und nach abzubauen. Gleichzeitig können in Unternehmen, beispielsweise bedingt durch die Unternehmenskultur, allerdings auch so viele Vorurteile und Widerstände vorhanden sein, dass die Umsetzung der Scrum-Methode schwierig wird.
Kanban
Das zentrale Element bei der Kanban-Methode ist das Kanban-Board. Hier wird das Projekt als Prozess, vergleichbar mit mehreren Phasen, visualisiert. Aufgaben werden auf Kärtchen geschrieben und je nach dem, wo sie sich im Projekt befinden, platziert. Eine Besonderheit ist, dass die Aufgaben nicht durch den Projektmanager oder eine andere Führungskraft vergeben werden. Die beteiligten Mitarbeiterinnen und Mitarbeiter holen sich selbst Aufgaben am Kanban-Board ab und haben dementsprechend große Freiheiten. Gleichzeitig erfordern diese Freiheiten auch ein gewisses Maß an Selbstorganisation und Zusammenhalt im Team.

Instrumente, Tools & Software für Projektmanagement
Die Liste der hilfreichen Tools für Projektmanagement ist endlos. Im Fokus steht meist Projekte grafisch aufzubereiten, Übersichtlichkeit sicherzustellen und die schnelle Interaktion zwischen den Teammitgliedern zu ermöglichen.
Besonders beliebt sind folgende Lösungen:
All diese Softwares können zu „Projektmanagement 4.0“ zusammengefasst werden. Darunter ist gewissermaßen das Synonym zur Digitalisierung im Projektmanagement zu verstehen. Immer mehr Online-Tools und Software-Lösungen werden im Projektmanagement eingesetzt – auch hier setzt sich die Digitalisierung also durch.
Projektmanagement-Aufgaben übernehmen – Voraussetzungen und Fachwissen
Wenn du nun richtig Lust bekommen hast selbst im Projektmanagement Fuß zu fassen, ist fachliche Ausbildung das Wichtigste. Einerseits gibt es die beschriebenen Zertifizierungen und spezielle Kurse, andererseits werden auch bereits ganze Studien für künftige Projektmanagerinnen und Projektmanager angeboten. Um im Projektmanagement einzusteigen ist Praxiserfahrung – wie in allen Jobs – von Vorteil. Vielleicht hast du ja bereits in dem ein oder anderen Projekt mitgearbeitet und möchtest dich nun weiterentwickeln oder du kannst in deinem eigenen Unternehmen die Lösungsansätze des Projektmanagements zur Anwendung bringen.
Klar ist, dass auch Softskills gerade bei Projekten unglaublich wichtig sind. Projekte sind stets Teamarbeit und gerade dadurch ist es nötig, kommunikativ zu sein. Auch gute Feedbackkultur ist von großer Bedeutung, denn wenn du Teilaufgaben übernimmst und anderen präsentierst, wirst du auch regelmäßig konstruktiver Kritik ausgesetzt sein, die du aufnehmen und professionell weiterverarbeiten musst. Projektmanagement ist also für Teamplayer die richtige Disziplin, die selbstreflektiert arbeiten können, offen kommunizieren und Feedback geben, aber auch annehmen können.
Projektmanagement: Literatur und wichtige Begriffe
Durch die vielen Zertifizierungsmöglichkeiten werden einheitliche Begriffsdefinitionen geboten. Das ist einerseits vorteilhaft, andererseits auch etwas trocken, wenn du dich neu in die Materie einarbeitest. Unerlässlich ist, dass du mit den Grundbegriffen, die standardmäßig verwendet werden, genau vertraut bist. So ist sichergestellt, dass alle Teammitglieder vom Selben sprechen und es keine Missverständnisse gibt. Eine Liste mit den Grundbegriffen sowie Erklärungen kann dir hierbei helfen.
Sonstige Fachliteratur um dein Wissen zu vertiefen findest du einerseits in Form der Leitfäden, die für Zertifizierungen herausgegeben werden, andererseits aber auch online und in Fachbüchern. Von kompakten Handbüchern bis hin zu tausendseitigen Nachschlagewerken wird der Buchhändler deines Vertrauens alles für dich haben. Wenn dich besonders die modernen, agilen Methoden interessieren, wirst du auch online unzählige Artikel und konkrete Fallbeispiele finden.

Externe Beratung für Projektmanagement
Wer sich nicht selbst mühsam Wissen über Projektmanagement aneignen möchte, kann auch externe Consultants zu Rate ziehen. Diese unterstützen dann projektbasiert dein Unternehmen. Sei dir aber bewusst, dass im Unternehmen immer eine entsprechende Kultur herrschen muss, damit ein externer Berater in einer solch führenden Position überhaupt akzeptiert wird.
Eine Alternative zum operativ arbeitenden externen Berater ist, einen Consultant ins Unternehmen zu holen, der etwa in einem Workshop die Projektmanagement-Methoden den Mitarbeitern vorstellt. In dieser kompakten Form können so alle Inhalte vermittelt werden. Anschließend kommen die erlangten Kompetenzen im Unternehmen selbstständig zum Einsatz, der Berater arbeitet also nicht operativ im Projekt mit.
Fazit
Wer sich vertiefend mit Projektmanagement beschäftigt, wird sich immer wieder denken, dass die ein oder andere Methode in ähnlicher Form ohnehin schon genutzt wird. Der Grundgedanke des Projektmanagements ist jedoch, weg von dieser unsicheren Vorgehensweise zu kommen und im Unternehmen ganz klare Strukturen zu schaffen.
Den Kundennutzen in den Fokus der Abläufe zu stellen macht immer Sinn. Dieser einfache Grundgedanke unterstreicht auch, dass Projektmanagement nicht nur in großen Unternehmen angewendet werden sollte, sondern auch im Kleingewerbe durchaus seine Berechtigung hat und nutzbare Methoden vorhanden sind. Wichtig ist, die richtige Methode für dein Unternehmen und deinen Projekten zu finden – passend zur Kultur des Unternehmens, den Me







